Рис.1 Полумонтажная схема генераторной установки мотоцикла ИЖ.
Рис. 2 Схема с применением двух двухфазных диодов.
Рис. 3 Схема зарядки АКБ ИЖ.
Рис. 4 Схема подключения ВАЗовского диодного моста без замка зажигания.
Рис. 5 Схема зарядки АКБ ИЖ.
Рис. 6 Схема зарядки АКБ ИЖ с кнопкой СТОП двигатель.
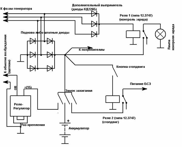
Рис. 7 Схема зарядки и питания электроники ИЖ.
Рис. 8 Схема зарядки АКБ ИЖ.
Рис. 9 Схема электрическая переделанного ИЖа.









